——包头四中信息技术教研周暨自治区课题中期检查交流会
自治区教育科学“十四五”规划课题《大单元视域下基于国家中小学智慧教育平台备课机制建设与实践探究》自立项以来,每一个阶段都承载着探索的艰辛与收获的喜悦。9月9日,包头四中课题组成员齐聚一堂,回顾课题自启动以来的点点滴滴,审视当前的研究进展,并展望未来,深化团队协作,共同推动课题迈向新的高度。


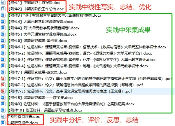
携手并进,共绘课题画卷!自立项以来,课题组成员既各司其职,又紧密配合,共同面对科研道路上的困难与挑战。本次交流会的一个重要环节,便是审视检查已取得的相关成果。这些成果是团队智慧的结晶,是大家辛勤付出的回报,增强了课题组成员的自信心和自豪感,激发了大家继续前行的动力和热情。


基于课题特点,课题组深化团队协作。在四个组的共同努力下,课题有质量、有成效、有影响地推进。本次交流会上,课题组围绕如何加强团队内部的沟通与协作,展开了深入讨论。大家纷纷提出合理的建议,共同探索更加高效、务实的合作研究方式。

在总结过去经验的基础上,本次交流会制定了更加详细可行的研究方案。课题组将秉持团队协作原则,不断优化研究举措,推动课题取得更加丰硕的成果,最终圆满结题。
供稿|教研处 教务处
撰稿|张秀娟
一审|王丽俊 杨文亮
二审|边永亮
三审|张雪峰
评论
还能输入140字
用户评论
经过核实,本空间由于存在敏感词或非法违规信息或不安全代码或被其他用户举报,
已被管理员(或客服)锁定。
本空间现无法正常访问,也无法进行任何操作。
如需解锁请联系当地教育技术部门,由当地教育技术部门联系锁定人处理。
当前机构空间已被管理员(或客服)封锁。
目前机构空间无法正常访问,也无法进行任何操作。
如需重新开放,请联系当地教育技术部门,由当地教育技术部门联系管理员(或客服)处理。